

近日,太仓人民政府网发布了,原恒大旅游度假区地块的最新住宅项目规划调整公示!
从规划上看,该项目共计规划有12栋12~33层小高层及高层产品,是旭辉建管2024年全新研发的四代宅产品线——「森屿系」。地块于2024年4月29日被法院第二次拍卖,地块成交楼面价为3,138元/平方米,由苏州资产集团和太仓资产集团摘得,据悉产品建筑面积段位约98-125-135㎡的毛坯产品。考虑到周边仍有不少高层项目在售,预计项目未来的去化将面临不小的压力!但是其低价成交可能为未来住宅项目提供成本优势。

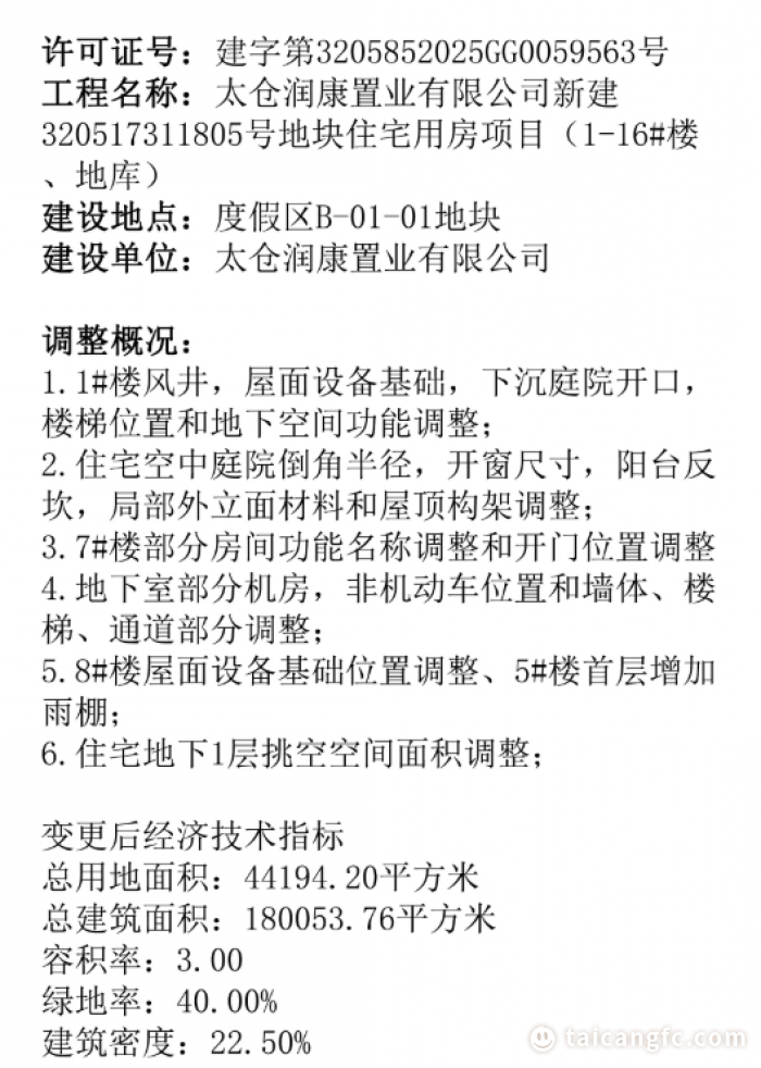
近期,太仓市人民政府网站发布了《建建设工程规划批后公布(太仓润康置业有限公司新建320517311805号地块住宅用房项目(1-16#、地库))》最新规划公示文件。



此前,太仓市人民政府网站发布了《建设工程规划批前公示(太仓润康置业有限公司新建320517311805号地块住宅用房项目规划建筑设计方案)》文件。




太仓房产信息咨询
添加微信,注明“买房”
太房热线为您服务
更多太仓楼市信息请继续关注-太房热线。

凡注明非太房热线来源的作品,作品版权归原发布媒体及文章作者所有。本网转载文章出于传递更多信息之目的,并不意味着赞同其观点或证实其内容的真实性,亦不构成任何建议。