

近日,苏州市住房公积金管理中心发布《苏州市灵活就业人员参加住房公积金制度试点实施细则》,最大变化是允许缴存职工自愿补充公积金账户余额!
通过扩大灵活就业群体覆盖面及创新补充缴存机制,将个体工商户、自由职业者及新就业形态人员纳入住房保障体系,配合“零存零取”产品设计,实质性降低购房资金门槛。这种制度创新不仅激活潜在购房需求,对人才引进、多孩家庭等政策倾斜群体形成叠加利好!至于具体执行效果仍需继续观察,我们也将持续关注!更多资讯请添加客服号“taicangfc001”了解!

长期以来,"商转公"成为买房人是从高利率转向低利率省钱的最佳选择。按照明年苏州公积金贷款利率为首套房5年以上2.6%,二套房3.07%,相比商业贷款利率(目前约3.0%-3.55%),以100万元贷款30年为例,公积金贷款月供可比商业贷款少1000-1500元,30年总利息节省可达30-50万元。那么当前苏州买房人"商转公",面临的最大障碍就是公积金账户余额不足导致贷款额度不够。针对这一痛点,近日,苏州市住房公积金管理中心发布《苏州市灵活就业人员参加住房公积金制度试点实施细则》。
该政策实行自由补充机制:打破了过去只能依靠单位缴存的限制,允许缴存职工自愿补充公积金账户余额,或将成为"商转公"余额不足的最优解。

也可以用于"商转公"公积金账户的补充
官方答复:补充多少是可以的,但和贷款额度不是画等号的。具体贷款额度与自身/家庭的还款能力,收入情况,房子、家庭成员、学历等综合因素测算。
操作很简单:7月1日起,直接去公积金柜台补充公积金账户余额就可以了。
只需微信搜索“苏州公积金”,或支付宝进入“首页 > 更多 > 市民中心 > 公积金”,即可进入小程序,通过身份认证后可办理公积金业务。(7月1日后)


值得一提的是,目前苏州商转公,公积金贷款部分也按照最新的政策执行,即单身个人可贷款120万,家庭最高可贷150万,并可按照个人情况上浮。

2、审核通过后,按正常的公积金(组合)贷款流程办理,但贷款暂时不放款3、待商业贷款还清后,带着还清证明,到公积金贷款的银行和担保公司领取办理房屋抵押的材料,将该房屋的他项权利登记在本司名下且唯一。没有其他的抵押的形式贷款,且没有查封、未设立居住权等形式的这种限制,并提供相应的“登记簿查询记录”4、担保公司收到该房屋的权属证明和“登记簿查询记录”后,再出具“放款通知单”通知公积金中心及银行放款。值得一提的是苏州“商转公”,以贷冲贷2023年8月15日已开始施行!苏州市区、园区六大区都可以办理,不需要提前结清原贷款,即可实现转贷业务!办理商转公申请“以贷冲贷”的,除了应符合此前商转公贷款实施细则外,还需要满足以下几个条件:1、原商业贷款所购住房能办妥第二顺位抵押登记政策;2、原商业贷款银行须为住房公积金贷款业务受托银行;3、职工同意自筹资金偿还原商业贷款剩余本息超出商转公贷款金额的差额部分,并按要求办理抵押注销手续。除了身份证、户口本、婚姻证明、征信报告、不动产证、购房合同/买卖合同等,还需唯一住房证明,原商业性个人住房贷款剩余本金证明,银行盖章的最新还款明细和还款计划表。商转公如果是纯住贷,主贷人需提供一张和原商贷银行一致的借记卡,如果是组合贷款,需提供一张非原商贷银行的借记卡。

原商业性个人住房贷款剩余本金证明:

所需材料除了实施细则规定的基本材料外,还需提供《承诺书》。1、借款申请人向原商业贷款银行申请提前还清贷款并领取《原商业性个人住房贷款剩余本金证明》。2、借款申请人向住房公积金分支机构以及住房公积金贷款业务受托银行提出商转公贷款申请,并根据要求提供材料。公积金中心审批并核定贷款额度后,借款申请人办理担保手续,并签订借款合同。3、办理商转公贷款顺位抵押登记手续后,公积金中心发放商转公贷款。4、借款申请人办理原商业贷款还清手续,并在还清后办理抵押权注销手续。
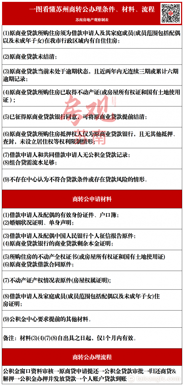
商转公贷款对象应为原商业贷款借款人或其配偶,且应为不动产权证书载明的权利人。其他共同借款人、不动产权利人不得以共同还款或对该套住房拥有所有权为由申请商转公贷款。申请商转公贷款除应符合苏州市住房公积金贷款相关政策和条件外,还应同时满足以下条件:(1)原商业贷款所购住房须为借款申请人及其家庭成员(成员范围包括配偶以及未成年子女)在我市行政区域内唯一自住住房;(2)原商业贷款未结清;(3)原商业贷款当前未处于逾期状态且近两年内无连续三期或累计六期逾期记录;(4)原商业贷款所购住房已取得不动产权证书(或房屋所有权证和国有土地使用证);(5)已征得原商业贷款银行同意可将原商业贷款提前结清;(6)原商业贷款所购住房抵押权人仅为原商业贷款银行,且无其他抵押、查封、未设立居住权等权利限制情形;(7)借款申请人和共同借款申请人无公积金贷款记录;(8)不存在中心认为不符合贷款条件或存在贷款风险的情形。商转公贷款可贷额度按照《苏州市住房公积金个人住房贷款管理细则》相关规定执行,且不超过原商业贷款本金余额。商转公贷款期限按照《苏州市住房公积金个人住房贷款管理细则》执行,且不超过原商贷期限。商转公贷款利率按照中国人民银行规定的住房公积金贷款利率标准和有关规定执行。商转公贷款业务有结清后转公积金贷款和结清后转组合贷款两种类型。(1)结清后转公积金贷款:商转公贷款经公积金中心审批后,借款申请人自筹资金提前结清原商业贷款本息,再由公积金中心发放商转公贷款至借款申请人个人账户。(2)结清后转组合贷款:商转公贷款经公积金中心和负责受理商转公商业贷款部分的商业银行审批后,借款申请人自筹资金提前结清原商业贷款本息,再由公积金中心和商业银行发放商转公贷款至借款申请人个人账户。借款申请人应向住房公积金缴存所在地、原商业贷款或房屋所在地的分支机构提出商转公贷款申请,并提供下列证明材料原件:(1)借款申请人及配偶的有效身份证件、户口簿;(2)婚姻状况证明、单身声明;(3)借款申请人及配偶人行个人征信报告原件;(4)原商业贷款银行的商业贷款剩余本金证明;(5)所购住房的不动产权证书(或房屋所有权证和国有土地使用证);(6)原商业贷款借款合同原件;(7)不动产产权情况表原件(房屋权属证明);(8)借款申请人及其家庭成员(成员范围包括配偶以及未成年子女)的唯一住房证明;(9)公积金中心要求提供的其他材料。其中,材料(3)(4)(7)(8)自出具之日起1个月内有效。(1)借款申请人向原商业贷款银行申请提前结清贷款并出具原商业贷款剩余本金证明。(2)借款申请人向住房公积金分支机构以及与公积金中心签订合作协议的商业银行(结清后转组合贷款)提出商转公贷款申请,并根据要求提供材料。(4)借款申请人自筹资金提前结清原商业贷款本息,注销原商业贷款抵押登记,并向公积金中心提供原商业贷款结清证明和抵押登记注销证明等材料。(5)借款申请人签订借款合同,并落实抵押登记手续。(6)原商业贷款已结清、原商业贷款抵押已注销,公积金中心确认担保及抵押登记手续已落实后,发放商转公贷款至借款申请人个人账户。自贷款审批通过至正式放款前,如因借款人个人原因无法放款的,应由借款人承担相应后果。全有序运行,结合本市住房公积金资金使用率,对商转公贷款实施动态管理机制:当资金使用率低于80%(含)并持续3个月,可开展商转公贷款业务;当资金使用率高于90%(含)并持续3个月,出现流动性风险时,可采取相应调控措施,从严控制商转公贷款业务规模。(2)符合《苏州市住房公积金异地个人住房贷款实施细则》《苏州市自由职业者参加住房公积金制度试点实施细则》等相关规定的,参照《实施细则》执行。(3)《实施细则》未尽事宜,依照有关法律、法规和《苏州市住房公积金个人住房贷款管理细则》及相关规定执行。《实施细则》自2023年5月1日起正式施行,有效期5年。职工申请办理商转公贷款的,应提前解除正在生效的还贷委托提取协议,避免影响后续申请商转公贷款的可贷额度。
2023年9月25日起,苏州组合贷以贷冲贷正式执行。值得注意的是,商转公以贷冲贷可自由选择办理其他银行,不一定还是原来的银行,但需要在原来的贷款行在驻点银行之内。(不在驻点银行不可以选择)目前新区公积金中心是中国银行/农业银行/工商银行/建设银行/交通银行/邮储银行/苏州银行/江苏银行/中信银行/兴业银行/光大银行/招商银行/浦发银行/张家港农商/常熟农商/昆山农商/太仓农商/苏州农商行等。(1)苏州大市内唯一住房(夫妻双方及未成年子女),且商贷为苏州本市银行商贷;(3)原商业贷款未结清,且当前未处于逾期状态,且近两年内无连三累六逾期记录;(5)除了商贷外,没有出现过其他抵押、查封等情况,能够办妥第二顺位抵押登记手续;(6)自办理之日往前推,申请人已连续缴满了6个月,没有断缴


目前,商转组合贷后,公积金部分按照最新的政策执行,商贷部分利率按照存量房贷利率的标准来调整!
太仓房产信息咨询
添加微信,注明“买房”
太房热线为您服务
更多太仓楼市信息请继续关注-太房热线。

凡注明非太房热线来源的作品,作品版权归原发布媒体及文章作者所有。本网转载文章出于传递更多信息之目的,并不意味着赞同其观点或证实其内容的真实性,亦不构成任何建议。