

近日,太仓人民政府网发布了,城厢镇老城区部分地块的规划调整。包括多个住宅地块改为小公园以及环卫用地变更为商业用地!
此次规划调整主要集中在老城区板块,整体居住密度较高,在规划上做出了调整,将部分住宅用地改为公园用地,这与太仓近年来打造的城市口袋公园发展计划符合,也能够提升周边居民的居住体验。另外延人民路的用地性质也迎来了变更,原本的垃圾中转站变更为了商业用地,也能够进一步提升区域宜居属性。太仓老城区由于规划时间较早,人口密度较大,在提升居住环境方面仍有不小的缺口,期待后续的规划落地!

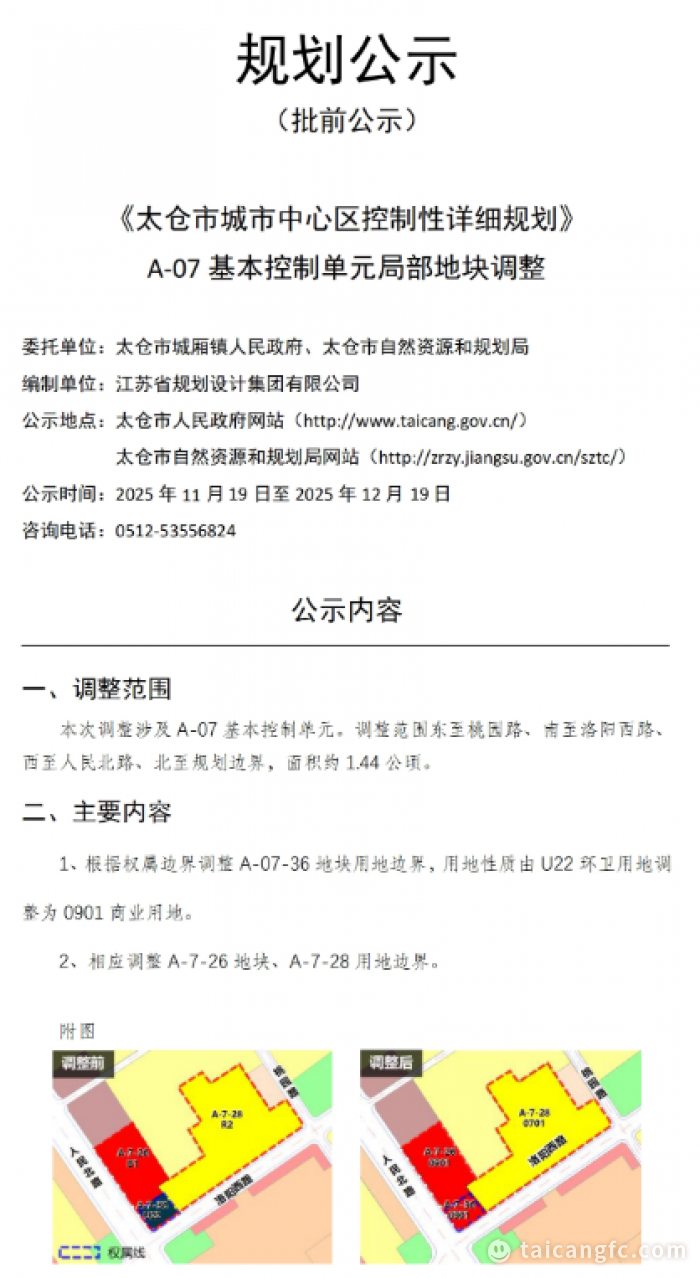
近期,太仓市人民政府网站发布了《太仓市城市中心区控制性详细规划A-08、A-10、A-20基本控制单元技术修正规划公示》及《太仓市城市中心控制性详细规划A-07基本控制单元局部地块调整规划公示》最新规划公示文件。


太仓房产信息咨询
添加微信,注明“买房”
太房热线为您服务
更多太仓楼市信息请继续关注-太房热线。

凡注明非太房热线来源的作品,作品版权归原发布媒体及文章作者所有。本网转载文章出于传递更多信息之目的,并不意味着赞同其观点或证实其内容的真实性,亦不构成任何建议。