

近日,南京房票安置再出新政,不仅房票可以跨区购房,城市更新、城中村改造等涉及房票安置场景的,也可适用!同时还可以用于购买公寓、储藏室、车位、商办等!
从对房地产市场的影响角度来看,新政的出台将有利于提振市场信心。一方面,拆迁户手持房票,有了更多的购房选择和自主权,这有助于满足他们多样化的置业需求。另一方面,房票安置政策将大部分资金锁定在当地楼市,对存量房的去化有着积极的影响,有助于加快楼市去库存,促进房地产市场的健康发展。新政的出台还有利于优化安置房布局,减轻安置房的建设压力。通过将安置房转变为商品房,实现区域一盘棋,可以更好地规划和管理城市空间,提升城市品质和形象。

刚刚突发消息,南京房票安置再出新政,不仅房票可以跨区购房,而且适用范围更广,城市更新、城中村改造等涉及房票安置场景的,也可适用!同时,房票还可以用于购买公寓、储藏室、车位、商办等!
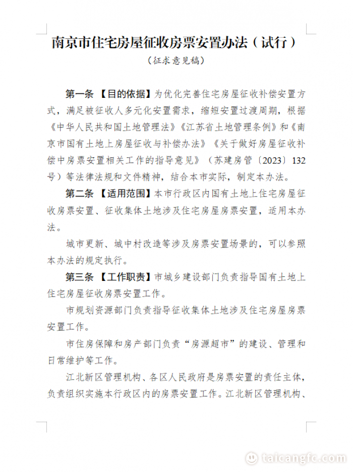
3月11日,南京市城乡建设委员会发布了关于《南京市住宅房屋征收房票安置办法 (试行)》公开征求意见的公告,对比去年出台的各区房票安置政策,本次全市的政策相当于是优化和完善。

本次房票安置新政的重点如下:
1、房票安置新政适用范围扩大,城市更新、城中村改造也可适用。
本市行政区内国有土地上住宅房屋征收房票安置、征收集体土地涉及住宅房屋房票安置,适用本办法。城市更新、城中村改造等涉及房票安置场景的,可以参照本办法的规定执行。
与此同时,今年南京拆迁依旧生猛,近期超大手笔征收土地,这都是楼市向好的重要信号。今年南京发布62个城市更新项目名单,最近秦淮区启动城中村改造,江北也将开启新一轮大拆迁,房票新政叠加新一轮城市改造和城中村改造,无疑释放大量购房需求,大大利好南京楼市。
2、房票可用来购买全市的安置房、商品房、公寓、储藏室、车位、商办等。
据文件显示,房票是各区人民政府出具给被征收人用于购置本市安置房、商品房、公寓、储藏室、车位、商办等的结算凭证。
3、房票安置可支持跨区购房。
此次跨区购房行政区范围扩大,此前仅有栖霞区、雨花台区、高淳区可跨区购房,而江宁等区只能在自己的行政区范围内购房。目前是全市都可跨区购房。
4、建立统一“房源超市”。
市住房保障和房产部门建立全市统一的房源超市系统,经各区房产部门审核后的安置房、商品房统一通过各区政府网站向社会公示,并在房源超市系统中开展房源公示、兑换相关工作。并细化了相应的房票安置奖励。
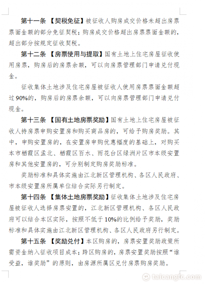
5、集体土地房票奖励最高奖励10%。
征收集体土地涉及住宅房屋被征收人选择房票安置的,江北新区管理机构、各区人民政府可以结合本区实际,按照不低于10%的比例给予奖励,奖励标准和具体实施由江北新区管理机构、各区人民政府另行制定。
6、可申请兑付现金!
国有土地上住宅房屋征收使用房票,购房后的房票余额,可以向房票管理部门申请兑付现金。
文件原文如下↓↓↓






房票本质是释放购房需求,盘活市场。实际上,就在去年,南京各区陆续出台房票安置政策,最高奖励10%。
目前多区房票安置已经实行快1年之久,效果显著,比如2023年南京通过房票去化新房超2万套。
太仓房产信息咨询
添加微信,注明“买房”
太房热线为您服务
更多太仓楼市信息请继续关注-太房热线。

凡注明非太房热线来源的作品,作品版权归原发布媒体及文章作者所有。本网转载文章出于传递更多信息之目的,并不意味着赞同其观点或证实其内容的真实性,亦不构成任何建议。